1、我怎么样能够获得致远服务? 我如何获取致远问吧服务?
第一步:登陆http://support.seeyon.com,在首页正式用户通道输入用户名及密码登录后,选择致远问吧;
第二步:点击我要提问,发布您想咨询的问题,客服技术支持工程师会在一个工作日内响应受理;
第三步:您可以回答其他客户问题,以获得积分,年终兑换礼物。
2、服务验证码是什么?
服务验证码是您获得致远售后服务的有效身份验证码,在拨打致远热线400-700-8822时系统会要求您输入服务验证码,因此请妥善保管。
温馨提示:致远公司授予贵单位的客户服务验证码仅供贵单位使用,请不要授予第三方使用。
3、如果我的服务验证码忘记了怎么办?
如果您忘记服务验证码,可以联系致远售后工作人员,电话:400-700-8822,选择无验证码服务进行咨询;您也可以与当地所属服务经理联系。经确认您的信息无误后,我们会重新告知您服务验证码。
4、如果我的服务验证码被盗用了怎么办?
如果您的服务验证码被盗用,请您及时联系致远售后工作人员,电话:400-700-8822,工作人员会核实确认您的信息后,给您提供新的服务验证码,同时原服务验证码作废。
5、我为什么要登录自助服务网站?它能帮助我做什么?
致远自助服务网站是面向致远客户开放的增值服务系统,是致远产品应用的有效延伸。
致远自助网站是您获取自助服务的入口,主要包括:
致远问吧:提供在线技术支持,按照客户帮助客户理念,群策群力,快速响应帮助您解决问题。
自助知识库:近万条已有FAQ库,方便您搜索常见问题答案,您可以感受到致远客服时时在您身边;
除此之外还提供例如补丁包下载、培训案例等,帮助您更全面的提升应用价值。
6、我怎么样能够获得致远服务?
第一步:在您拿到致远产品后,请登陆http://support.seeyon.com网站注册您的信息,1个工作日即可开通服务网站。
第二步:网站注册开通后,我们将致远服务热线400-700-8822电话的服务验证码发送至您的邮箱,在服务期内北京地区用户拨打呼叫中心电话免话费,外地用户免长话费。
第三步:您得到验证码之后,即可拨打致远客服热线400-700-8822咨询问题。
第四步:购买年服务产品后,您可以享受所购服务产品包含的服务内容,具体服务产品可登陆http://support.seeyon.com中的服务指南栏目查看。
7、你们的自助知识库指的是什么?
自助知识库是我们将常见问题的解决方法总结起来,方便大家对于一些常见问题,及时快速找到答案,任何时候您都可以随时登录致远“自助知识库”专栏来寻求帮助或解答问题。
8、“培训案例”能帮我做什么?
“培训.案例”帮助您解决产品系统实施、系统应用和系统推广过程中的问题。针对不同问题,“培训.案例”制作了各类视频课件、应用案例(例如A8_m 3.20sp1公文管理新增功能分享、A8-V3.20SP1-首页空间配置新增功能课件、系统应用等类别课件),您均可在这里下载学习。
9、致远能为我提供哪些主动服务内容?
致远服务模式是快速响应的远程+现场分布集中式,因此主动服务包括电话/远程服务+本地化现场服务。
为您提供:关怀回访、预警告知、升级提醒、《致远服务》精品E刊推送、最佳协同实践案例集定期推送、年度/季度服务总结报告、协客联盟线下交流、系统健康体检、致远老客户接待日、产品体验等主动服务内容。
温馨提示:具体的主动服务内容包含在您所购买的年运维服务卡中。
10、预警告知都有哪些内容?
预警告知主要包含以下几个内容:
1)补丁/修复包更新:产品补丁/修复包正式发布后,第一时间发送并告知客户,协助客户及时更新;
2)问题预警:服务问题受理过程中,对于近期在客户中频繁出现的应用问题,及时和客户交流,协助客户防患于未然,同时在《致远服务》精品E刊中重点提示,定期推送给客户了解;
3)服务费到期提醒:针对客户即将到期的服务费进行提醒,客户及时缴纳服务费,防止服务验证码过期,影响热线接入;
4)定期告知:客户新产品体验介绍、升级提醒、培训活动、服务活动等。
11、能给我提供单独的上门培训吗?
您购买的年运维卡中均包含有单独上门的培训次数。如您未购买年运维卡也可以预约单独上门培训,收费标准按次收费。
12、致远客户接待日是做什么的?
致远客户接待日:是致远本地服务机构主动服务内容中重要组成部分,凡本市、所辖地级市客户,不论何种角色,都可享受致远公司提供的个性化客户接待服务,包括常规体验、交流答疑、各类培训、需求沟通等,帮助客户解决问题,提升能力。
具体老客户接待日时间以本地服务机构安排为准,可与当地服务机构联系。
13、致远有面对面的集中培训活动吗?
有,且每年会有若干期,往往会分布全国各地开展。具体培训内容及时间地点,请关注致远官方网站,我们也会通过常规回访关怀告知用户。
14、致远除了实施服务、年运维服务还有哪些服务?
还有升级/升迁服务、增值服务:
1)升级/升迁服务能帮助您更新至致远最新平台,实现管理升级,享受协同最新技术及应用成果,最大程度助组织提升管理价值;
2)增值服务分为业务应用解决方案、深化应用实施、IT支持服务、客开定制4部分内容;
3)业务应用解决方案+深化应用实施是通过经验丰富的实施顾问及行业领域的业务专家,封装业务解决方案,在协同系统中实现管理与业务的结合,满足您在应用深化的需求;
4)客开定制是针对您个性化需求进行的定制开发;
5)IT支持服务是提供您系统部署方案、应用双机实施等IT支持服务。
15、致远的服务内容和流程是如何设置的?


16、周六日你们上班吗?我有问题怎么办?
致远标准服务为每周一至周六早8:30-18:00,除工作时间外,您遇到问题可以在自助服务网站的问吧中进行咨询,工作人员会在上班后1个工作日内给予响应。
注:购买VIP★★★服务的客户,可享受7*24小时专属服务。
17、怎么样成为VIP★★★用户?
购买VIP★★★服务的用户既可成为致远VIP★★★用户。
18、我想成为VIP客户与谁联系?
您可以拨打服务热线4007008822咨询或与您当地所属服务经理联系。
19、我要投诉,该怎么办?
您致远有任何不满,都可以随时致电010-88855586,由服务质量管理专员受理您的投诉。也可以通过致远电子邮箱jianyi@seeyon.com提交投诉,我们会在1个工作日内给予响应。
20、致远的服务收费吗?
致远的服务收费,收费标准:以《致远服务合同》中的条款约定为准。
21、我没有交费是否还能享受致远服务?
您仍然可以享受免费的网上自助服务,也可以拨打400-700-8822选择无验证码服务。
温馨提示:无验证码电话可能需要排队等候,等候时间较长,建议您购买致远年运维服务。
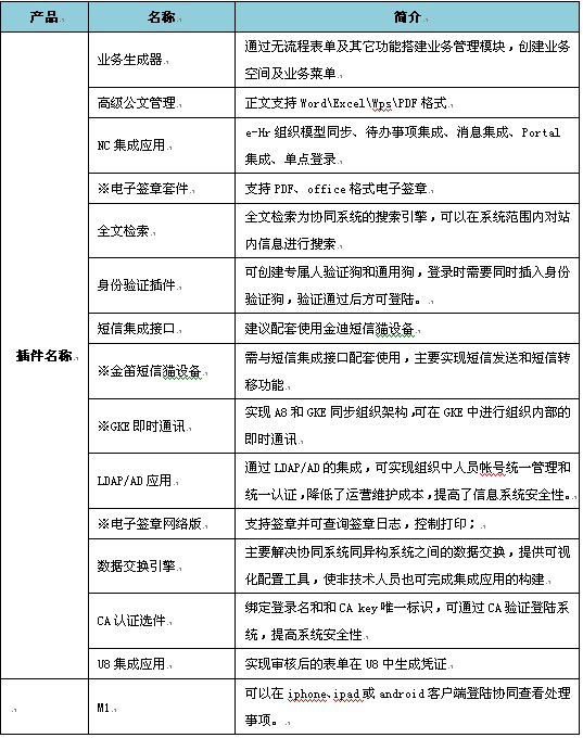
22、致远除软件外还可以提供哪些插件?
